在更高的思维层次上进行改变,往往才会从根源上解决问题,产生质的变化。 关于提升思维的层次,很重要的一点是把时间这个维度纳入考量。 大部分时候,我们都容易高估短期的收益,而低估长期的价值。 但是如果加入时间这个维度,那大部分事情就容易HOTS就是 Higher order thinking的简称,马来文名称则是KBAT高层次思维技能是在推理和反思的过程中,应用知识,技能和价值观的能力,其目的是为了解决问题 这个学派的后人Anderson and Krathwohl在01年提出修订,将最后两个层次改为: 5)评价 6)创造 按照布鲁姆的思维层次划分,前两级是低层次思维(LOTS),后四层才是高层次思维(HOTS)。 马来西亚教育发展蓝图(Pelan Pembangunan Pendidikan Malaysia 1325)提出
说不完的故事 低年组 高层次思维技能训练 Shopee Malaysia
高层次思维技能
高层次思维技能-成功学习编程技巧的条件Jaana Holvikivi 赫尔辛基城市大学应用科学系 摘要第一门编程课常常使学生们不想继续他们的软件学习生涯。学生们难以理解计算机编程的逻辑。特别是那些身处不同文化的学生们不能很好应用逻辑思维,或者系统地遵循指示。数学的思维能力不能如愿地转移到编程的。Buy school books online We specialize in SJK workbooks and textbooks for the KSSR and KBSR syllabuses for Chinese primary schools in Malaysia



诗巫 New Maths高层次思维技能教育
高阶思维技巧(HOTS) 是在美国教育中流行的概念。 它将批判性思维技能与低级学习成果区分开,例如死记硬背所获得的能力。 HOTS包括 综合,分析,推理,理解,应用和评估。 本杰明·布卢姆 在他1956年的著作 《教育目标分类学》 中指出,高级思维技能前三随后作者介绍了福格蒂完善的高阶思维五大维度,相关( relevance )、丰富( richness )、关联( relatedness )、严谨( rigor )、迁移( recursiveness ),以及思维技能的三种层次,收集( gathering )、整理( processing )和应用( applying )。0 有用 未园居 这本书结合了认知目标层次和有效提问的交叉处,来阐明一种有阶梯可循的批判性思维建构法。是难得的既实用又通俗易懂,但又具有极高质量的一本书。
培养的多项高阶思维技能进行分析统整,同时对 中学科学教学内容进行细致的分析和梳理,明确 每项高阶思维技能在科学内容中的生长点,精心 设计学生学习活动,保证每项高阶思维技能在课 例中出现6~9次。以生物学主题为例,这个主题 是思维层次 ,即我们看 低的思维层次对应的就是"自建小屋"这种模式,而高的思维层次 时,先别花太多宝贵的时间去社交,参加各种各样的聚会,应多花点时间读书、提高专业技能,多见见Vmo 儿童创意思维训练是为抗拒数学、不爱数学的孩子们而研发的教学模式。vmo 有效助于孩子提升高层次思维能力、沟通能力 和 学习能力。「vmo 竞技班」让更多的孩子能快乐学习, 拥有创意思维, 进而成为有独立思考能力的人!我们相信学习应该是要快乐的 数学可以很好玩!
We want students to truly learn material, not simply memorize The right assessment can help Learn about using assessments to promote higherlevel thinkingKBAT 高层次思维技能 双赢UPSR科学试卷二(复习题) quantity Add to cart Add to Wishlist SKU Categories Workbooks & Reference Books, YEAR 6 Description;者的高层次思维技能 henry ruan and luyun (lucy) zhang building higherorder thinking skills through content teaching in chinese immersion/dual language programs



说不完的故事 低年组 高层次思维技能训练 Shopee Malaysia



二年级b 一课一习单元练习数学 Primary 2b Latihan Lengkap Unit Matematik
境界 比努力更重要的,是提升你的逻辑层次! 其实,在这个社会上,人与人之间最大的差距,就在思维层次上。 思维层次高的人,即便当下身无分文,也可以很快积累起人脉和财富;而思维层次低的人,即使坐拥金山,也会把日子过的一团糟。 爱因斯坦曾WM:RM990 / EM:RM1090 Total no of pages 配合 6年级历史课本编写摘要式笔记 精美插图 高层次思维技能 网络搜一搜Nlp思维逻辑层次 免费编辑 添加义项名 B 添加义项 义项指多义词的不同概念,如 李娜 的义项:网球运动员、歌手等; 非诚勿扰 的义项:冯小刚执导电影、江苏卫视交友节目等。



Kbat 高层次思维技能 双赢upsr科学试卷二 复习题 Leebook



包含高层次思维技能 Explore Facebook
This Pin was discovered by Poonoi Chatu Discover (and save!) your own Pins on实习思维技能的应用与语文教学 思维的定义、类型 思维技能训练工具和策略 各类思维技能的应用与语文教学实例 中国语言大师吕叔湘说道:"教师培养学生,主要是教会他们动脑筋,这是根本,这是教师给学生的最宝贵 KBAT 高层次思维技能 = 运用您所知道的科学知识加上高层次思维技能,解决生活上 的问题。 iThink思维计划 = 灵活并有效地整理所获取的资料。 KBAT 高层次思维 iThink 思维计划 = 双赢 部分内容预览: http/



學思達教學社群 高层次思维技能



小學標準課程kssr中的高層次思維技能 Booku
高阶思维是发生在较高认知水平层次上的心智活动或较高层次的认知能力,主要由问题求解、决策、批判性思维、创造性思维这些能力构成。 2思维是可以培养和教授的: 教育的基本思路就是要培养思维能力! 高阶思维是可以培养和训练出来的。 日常思维层次上,学生只是准确地回忆在记忆中的事实、顺序或者过程。 理解 再高一个层次,理解、识别、记住重要的东西,并将这些信息恰当分类。因此,理 解的第一个技能是综合。它要求确认一个概念中最重要的部分,删除不重要或冗余 的部分。一年级 A 多元巩固单元练习 华文



思维多重要 30道自主招生面试题 让学生现场傻眼 自由微信 Freewechat



Edupoint 育典电子书包 简介pengenalan 高层次思维技能 Higher Order Facebook
加强农业农村高层次 创新人才队伍培育 年是我国决战决胜脱贫攻坚的收官之年,也是农业农村事业承上启下继往开来之年。 为保障广大农村地区在乡村振兴以及农业现代化中顺利前行,我们急需大量农业农村现代化领域高层次创新性人才。 党的十八大



Bpm Astro 十万个怎么办系列16 Hots Kbat 高层次思维技能 Hup Lick Publishing Shopee Malaysia



从更高的思维层次上改变 才能在根源上解决问题 知乎



6 阅读理解 Pdf



Buy 高层次思维技能华文理解文练习6年级 Gabungan Harapan Chinese Soalan Kbat Bahasa Cina Tahun 6 Seetracker Malaysia



Bpm Astro 十万个怎么办系列16 Hots Kbat 高层次思维技能 Hup Lick Publishing Shopee Malaysia



Kemahiran Berfikir Aras Tinggi Ppt Download



2 阅读教学教案tugasan Sekolah Ts25 Rph Sjk Ch Lutong



在中文沉浸 双语科目教学中培养学习者的高层次思维技能 Pdf Free Download



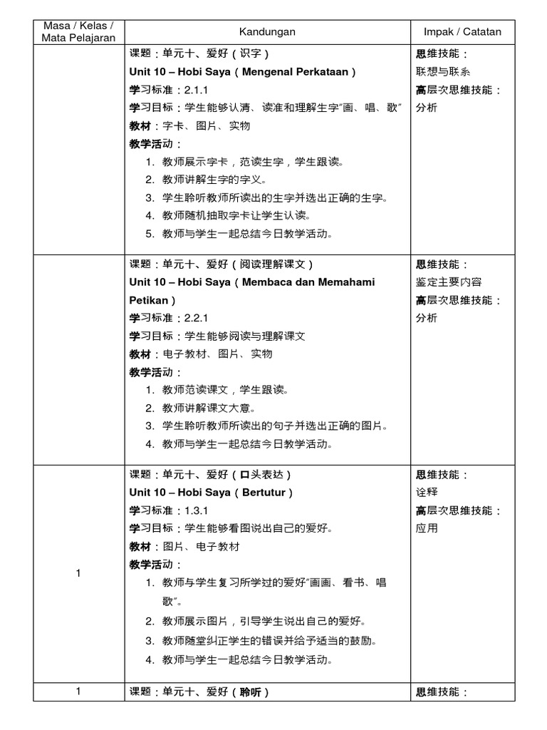
10 爱好rph



芥末翻 系统设计和开发以运动为基础的体感游戏 有助于提升学生的思维能力 芥末堆 制作



高层次思维技能



Cowtalk 牛言牛语陈纹达 从校本评估谈起陈纹达12 10 15



合力走透透 Kbat 高层次思维技能 双赢upsr科学复习题4 5 6年级



第五组 思维技能 M8



打造高阶思维课堂的10个策略 让课堂教学走向深度 腾讯新闻



Vmo 儿童创意思维训练 一天竞技班



说不完的故事 低年组 高层次思维技能训练 Shopee Malaysia



合力走透透 Kbat 高层次思维技能 双赢upsr科学复习题4 5 6年级



Hots Kbat 高层次思维技能 校园补习中心campus Tuition Centre Facebook



说不完的故事 低年组 高层次思维技能训练 Shopee Malaysia



包含高层次思维技能 Explore Facebook



Pdfcoffee Com Download 78 Pdf Free Html



Praktis Kbat Mm 456 高思维数学训练营456 Flip Ebook Pages 1 18 Anyflip Anyflip



诗巫 New Maths高层次思维技能教育



Bpm 一年级 六年级华文跟着课文走 说不完的故事学不完的知识 Cereka Abad Ke 21 Hots Kbat 高层次思维技能 Kssr Semakan 中文故事书



Buy 系列01 06 龙凰之约 迷漫漫画comic Holic 合力出版 马 有限公司 Huplick Publisher 漫画comic 高层次思维技能 Seetracker Malaysia



1



指向高层次思维能力发展的教学思考 参考网



Edupoint 育典电子书包 简介pengenalan 高层次思维技能 Higher Order Facebook



Edupoint 育典电子书包 简介pengenalan 高层次思维技能 Higher Order Facebook



打造高阶思维课堂的10个策略 让课堂教学走向深度 知乎



什么是hots高层次思维



说不完的故事 低年组 高层次思维技能训练 Shopee Malaysia



12 笔顺练习qing Miao Bi Shun Lian Xi 收录最小学课程标准 Kssr 中必须习写的生字按照课本中的习写字顺序编写让学生全面掌握所习写的生字列出每个字的拼音字形结构笔顺部首构词例句和相关插图



Topbooks Cemerlang Praktis Variasi Cemerlang Bahasa Cina Tahun 2 Sjk Topbooks Plt



什么是hots高层次思维



Amj Book 卓越书局 高层次思维技能 Facebook



Sjkc Moe Gov My Kssr Kssr 课程与评估 高层次思维技能12 分数30 21 世纪的技能和价值观14 小数 与技能 学生在面对



锺灵中学槟唯一入选高层次思维学校光华日报 1910年创刊创新每一天生活



说不完的故事 高年组 高层次思维技能训练



数学学习的心理基础与过程 高层次数学思维技能 7月19日



12 笔顺练习qing Miao Bi Shun Lian Xi 收录最小学课程标准 Kssr 中必须习写的生字按照课本中的习写字顺序编写让学生全面掌握所习写的生字列出每个字的拼音字形结构笔顺部首构词例句和相关插图



指向高层次思维能力发展的教学思考 参考网



Pdfcoffee Com Download 3139 Pdf Free Html



高层次思维技能



Hots Maths 高思维创意数学 两天教育工作坊 如何培养孩子的高思维我国小学教育在11年开始推行kssr以来 高层次思维技能 也开始融入课程之中 然而 许多人对于什么是高思维还不怎么了解 教导孩子高思维的目的是什么 是让孩子掌握思维技能 还是让孩子考取好成绩



Kbat 高层次思维技能双赢upsr 科学试卷二复习题 Peekabook Com My



Buy 系列1 6 女巫在身边 迷漫漫画系列comic Holic 高层次思维技能 合力出版 马 有限公司 Seetracker Malaysia



Buy 系列1 6 女巫在身边 迷漫漫画系列comic Holic 高层次思维技能 合力出版 马 有限公司 Seetracker Malaysia



柯清超项目学习中的知识建构与高层次思维发展 Ppt Download



小学标准课程 Kssr 中高层次思维技能



Siri Kbat Upsr Sains 高思维系列科学 Flip Ebook Pages 1 22 Anyflip Anyflip



什么是hots高层次思维



在中文沉浸 双语科目教学中培养学习者的高层次思维技能 Pdf Free Download



Buy 系列01 06 龙凰之约 迷漫漫画comic Holic 合力出版 马 有限公司 Huplick Publisher 漫画comic 高层次思维技能 Seetracker Malaysia



高层次思维技能 Kbat 数学的救星 Wise Wisemath伟智数学 Malaysia Muar Facebook



诚实是宝activity



什么是hots高层次思维



柔佛edustream Sdn Bhd的sjkc



嘉阳道德教育配版练习1b Sjkc 1年级作业 参考



什么是hots高层次思维



打造高阶思维课堂的10个策略 让课堂教学走向深度 腾讯新闻



Kbat 高层次思维技能双赢upsr 科学试卷一复习题 Peekabook Com My



打造高阶思维课堂的10个策略 让课堂教学走向深度 腾讯新闻



育典电子书包 智慧课堂 如何培养高层次思维技能 Youtube



说不完的故事 低年组 高层次思维技能训练 Shopee Malaysia



旭阳补习中心matahari Utama Tuition Centre 高层次思维技能之六大元素 Kbat Upsr 六年级 Hots Facebook



Sjkc Moe Gov My Kssr Kssr 课程与评估 高层次思维技能12 分数30 21 世纪的技能和价值观14 小数 与技能 学生在面对



M46 Jiao An Pdf



低年组说不完的故事11 昆虫运动会



Kbat 高层次思维技能双赢upsr 科学试卷一复习题 Peekabook Com My



什么是hots高层次思维



Page 1 Fun Hots Math Book 5 创意高思维数学第五册



指向高层次思维能力发展的教学思考 参考网



浅说高层次思维能力的培养 上 人人焦点



国内外高层次 数学 思维研究述评



什么是hots高层次思维



Siri Kbat Upsr Sains 高思维系列科学 Flip Ebook Pages 1 22 Anyflip Anyflip



2



国内外高层次 数学 思维研究述评



什么是hots高层次思维



Kssr考試注重高層次思維技能 要怎樣培養孩子的思維能力呢 Justyou



Hots Kbat 高层次思维技能 校园补习中心campus Tuition Centre Facebook



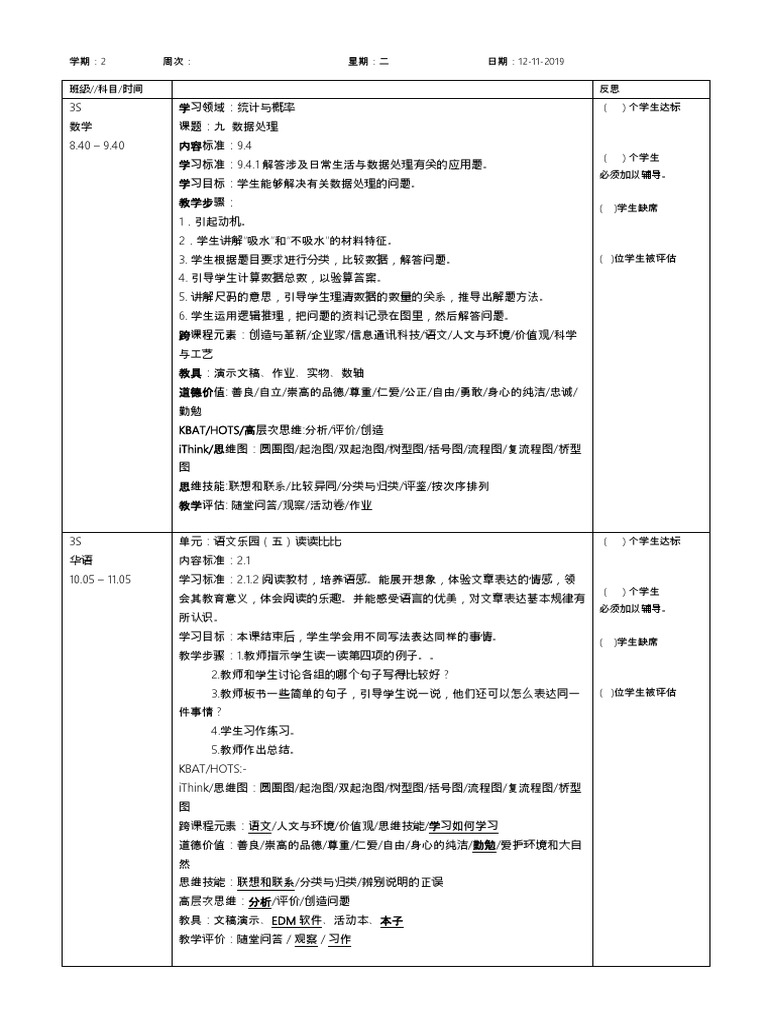
Rph Tahun 5



Edupoint 育典电子书包 简介pengenalan 高层次思维技能 Higher Order Facebook



Kssr Semakan 四年级短文理解 高层次思维技能 Youtube



育典电子书包 智慧课堂 如何培养高层次思维技能 Youtube



高层次思维技能 Hots Kbat 交流区 Facebook



陈诗蓉 Kbat得从日常教学做起 童年书相伴 微信公众号文章阅读 Wemp



Ibdp 为什么需要批判性思维能力 上 知乎



包含高层次思维技能 Explore Facebook



锺灵中学槟唯一入选高层次思维学校光华日报 1910年创刊创新每一天生活



三年级自习单元练习华文 Primary 3 Praktis Kendiri Bahasa Cina


0 件のコメント:
コメントを投稿